清華大學王釗團隊揭示,高脂飲食通過改善腸道菌群挽救SIRT6敲除小鼠的早衰相關表型
近日,清華大學藥學院王釗教授課題組在 Aging Cell 期刊發表了題為:Decreased Enterobacteriaceae translocation due to gut microbiota remodeling mediates the alleviation of premature aging by a high-fat diet 的研究論文。

隨著全世界范圍內人口老齡化的加劇,衰老和衰老相關疾病給個人、家庭和社會帶來嚴重負擔,減緩衰老和預防衰老相關疾病成為目前科學研究的熱點問題。此前,王釗課題組已報道高脂飲食緩解SIRT6敲除小鼠代謝異常和多組織器官萎縮等衰老相關機體過度消耗表征,并將小鼠壽命由4周齡延長至26周齡(雄性)或38周齡(雌性)。在此基礎上,這項新研究著眼于腸道菌群,重點探討腸道菌群在高脂飲食改善早衰過程中發揮的重要功能。
越來越多的證據表明腸道菌群在衰老及衰老相關疾病的發生發展過程中發揮著關鍵的主導作用,飲食干預能夠重塑菌群并顯著影響機體代謝、營養平衡甚至免疫系統功能。近些年來,研究人員發現提高飲食中脂肪供能占比(如高脂飲食、生酮飲食)能夠增強自然衰老小鼠或早衰小鼠的運動、記憶功能,降低死亡率以及延長健康壽命等。然而,腸道菌群在其中發揮的作用知之甚微。因此,這項研究圍繞“高脂飲食重塑SIRT6敲除小鼠腸道菌群,進而改善衰老相關表型”這一假設開展研究并嘗試解釋其中機制。

封面示意圖
研究成果
1、將SIRT6敲除小鼠腸道菌群移植給年輕野生小鼠后可誘導野生小鼠出現加速早衰相關表型
SIRT6敲除小鼠呈現典型的腸道菌群失調表征,包括菌群多樣性減少,糞便中短鏈脂肪酸水平降低,益生菌Bacteroidetes豐度下降及致病菌Enterobacteriaceae、Verrucomicrobiaceae、Proteobacteria、Prevotellaceae等豐度增高。將SIRT6 KO小鼠腸道菌群移植給年輕野生小鼠,野生小鼠出現加速衰老相關表型,具體表現為白色粗糙毛發增多、血糖水平降低、脂肪積累減少、多組織器官炎癥因子(TNFα、IL-1β、IL-6)和衰老標志物(P16、P21)表達水平增加等。

圖一:將SIRT6敲除小鼠腸道菌群移植給年輕野生小鼠后可誘導野生小鼠出現加速早衰相關表型
2、將年輕野生小鼠腸道菌群移植給SIRT6 KO小鼠后可改善KO小鼠衰老相關表型
通過菌群移植,野生小鼠菌群能夠延長SIRT6 KO小鼠的壽命,并在一定程度上改善了KO小鼠的菌群失調,包括增加菌群多樣性、降低Enterobacteriaceae、Verrucomicrobiaceae、Proteobacteria、Prevotellaceae等致病菌豐度,同時,接受菌群移植的SIRT6 KO小鼠多組織器官的炎癥和衰老水平均顯著降低。此結果進一步支持菌群失調在SIRT6 KO小鼠早衰過程中的重要促進作用。

圖二:將年輕野生小鼠腸道菌群移植給SIRT6 KO小鼠后可改善KO小鼠衰老相關表型
3、腸道中Escherichia coli的過度生長是加速衰老的關鍵誘因
通過比較野生小鼠、SIRT6 KO小鼠、接受SIRT6 KO菌群移植的野生小鼠、接受野生小鼠菌群移植的SIRT6 KO小鼠等不同組小鼠的菌群結構,結果指向Escherichia coli 可能是誘導衰老的關鍵菌種。已有報道 Escherichia coli的過度生長將導致腸道內細菌向其他內臟器官移位并進一步加速組織損傷,本研究發現小鼠脾臟、肝臟、腎臟中Enterobacteriaceae移位與Escherichia coli豐度變化呈現一致性。分離、培養SIRT6 KO小鼠糞便中的Escherichia coli并灌胃給野生小鼠,該小鼠組織器官中衰老標志物的表達水平顯著升高。

圖三:腸道中Escherichia coli的過度生長是加速衰老的關鍵誘因
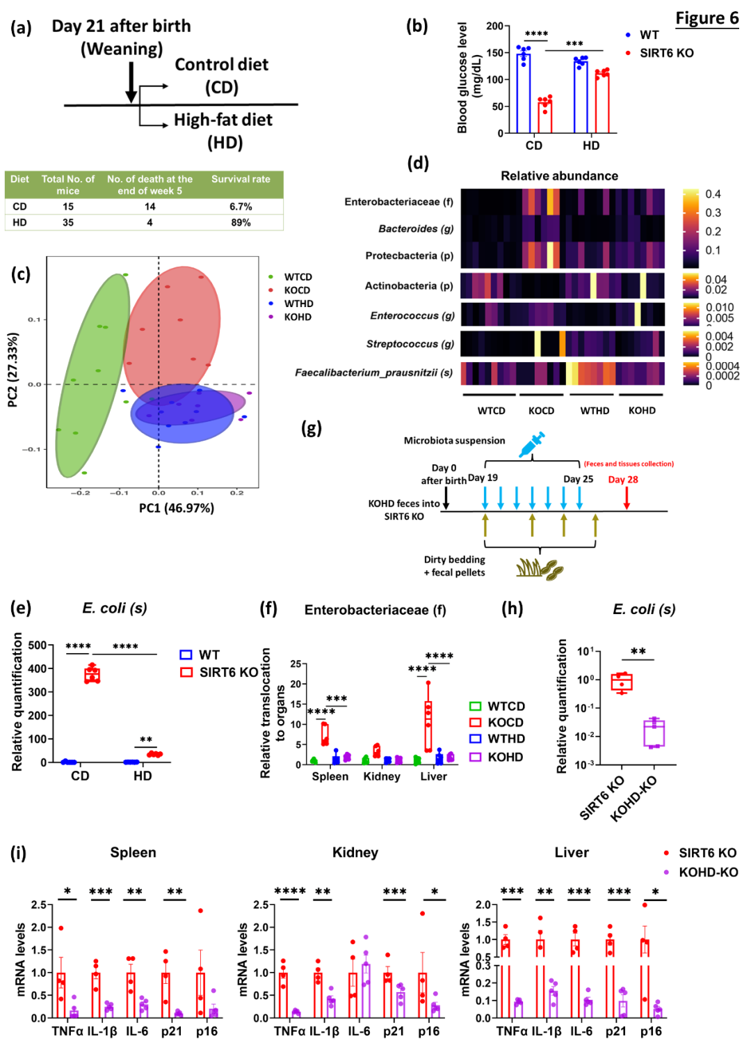
4、高脂飲食顯著降低腸道內Escherichia coli豐度及內臟器官Enterobacteriaceae移位
高脂飲食在提高SIRT6 KO小鼠存活率、改善低血糖癥的同時,也重塑其菌群,尤其是顯著減少Escherichia coli水平及內臟器官Enterobacteriaceae移位。將飲食干預后的SIRT6 KO小鼠菌群再次移植給KO小鼠,依舊能夠有效降低KO小鼠組織器官中炎癥因子和衰老標志物的表達水平。

圖四:高脂飲食顯著降低腸道內Escherichia coli豐度及內臟器官Enterobacteriaceae移位
研究結論
綜上所述,該研究系統地闡述了菌群失調在SIRT6敲除小鼠衰老過程中的重要促進作用,以及高脂飲食能夠通過重塑腸道菌群進而減緩SIRT6敲除小鼠早衰。該研究成果進一步強調了基于菌群改善的膳食方案有望成為預防衰老或治療衰老相關疾病的潛在手段。
衰老和長壽,是人類永恒的話題,很多人不懼死亡的降臨,但卻非常害怕衰老的到來。未來,王釗教授課題組將繼續圍繞衰老及其干預開展相關研究工作。干預衰老本身不是治療某一具體的疾病,而是一場巨大的醫療衛生模式的變革:讓我們更加健康、遠離衰老相關疾病,壓縮相關疾病或失能/失智的時間、延長個體乃至群體的健康壽命,并籍此減少個人疾苦、家庭壓力、和社會負擔。也許只是如攝食等生活方式的改變,即可改變人類衰老的速率和進程。相信隨著生命科學與醫學的發展,“健康老齡化”的實現指日可待。
- 上一篇
Trends in Plant Science:提出高通量篩選多堆柄銹菌無毒基因和玉米抗南方銹病基因的研究策略
由多堆柄銹菌( Puccinia polysora Underw)侵染引起的玉米南方銹病在世界范圍內廣泛發生流行危害,嚴重威脅我國和全球玉米安全生產,可持續控制玉米南方銹病亟需合理有效培育和種植抗性品種。 近日,糧食作物真菌病害監測與防控團隊在《Trends in Plant Science》在線發表題為“Gene-for-gene-media
- 下一篇
豬冠狀病毒感染腸道的免疫學研究方面取得重要進展
近日,獸醫所動物腹瀉病防控創新團隊應用單細胞測序技術對豬流行性腹瀉病毒(PEDV)感染后不同腸道細胞的功能改變進行了系統性分析,相關研究成果以題為“Identification of Cell Types and Transcriptome Landscapes of Porcine Epidemic Diarrhea Virus-Infecte