Nat Commun:動物研究揭示新冠病毒可以感染眼睛
科學家們研究了導致COVID-19的冠狀病毒SARS-CoV-2是否能影響感染者的視覺和深度感知。在一項新的研究中,來自澳大利亞格里菲斯大學和韓國化學技術研究院等研究機構的研究人員想要了解SARS-CoV-2如何影響眼睛,以及它是否可以作為一種病毒感染途徑。他們發現眼睛和三叉神經(trigeminal nerve)容易受到SARS-CoV-2的影響,而且在動物模型中,這種病毒可以通過呼吸道,經由大腦感染眼睛。相關研究結果于2022年12月12日發表在Nature Communications期刊上,論文標題為“Ocular tropism of SARS-CoV-2 in animal models with retinal inflammation via neuronal invasion following intranasal inoculation”。

論文共同作者、格里菲斯大學的Suresh Mahalingam教授說,當視神經炎癥、異常液體堆積和免疫細胞浸潤導致視網膜變厚時,SARS-CoV-2就會開始影響視力。“這種病毒可以通過眼睛后面的神經組織感染眼睛,這些神經組織在眼睛的視覺方面起著作用,并為視覺目的發送信號。這種視網膜炎癥的結果是由于視力模糊而導致深度感知的下降。”這種視力模糊似乎只是癥狀性的,而不是眼睛組織的永久性變性。它也只可能影響非常少的人。
論文共同作者、格里菲斯大學博士生Wern Hann Ng先生說,雖然很多關于COVID-19的研究都集中在呼吸道感染上,特別是在肺部和鼻腔區域,但對眼睛的關注卻不多。

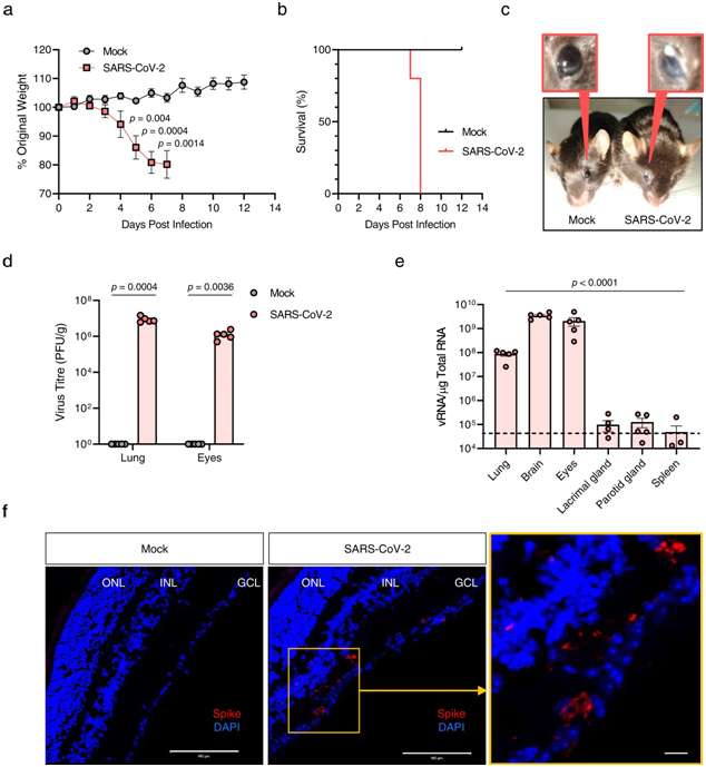
SARS-CoV-2感染小鼠眼部的臨床特征和病毒滴度。圖片來自Nature Communications, 2022, doi:10.1038/s41467-022-35225-1。
他說,“我們發現這種病毒確實可以通過正常的鼻內途徑感染眼睛,但如果這種病毒的飛沫直接接觸到眼睛,也可以感染眼睛。為了感染組織或器官中的特定細胞,這種病毒會附著在ACE2受體上,這種受體在肺部、扁桃體、鼻腔、腎臟和心臟中大量存在,這就是為什么針對這些器官發表了很多報告,但是我們發現ACE2受體在眼睛中也存在,因此有利于感染。”
這些研究結果使人們對COVID-19疾病有了新的認識,并可能促進開發針對COVID-19患者的治療策略。( Bioon.com)
參考資料:
Gi Uk Jeong et al. Ocular tropism of SARS-CoV-2 in animal models with retinal inflammation via neuronal invasion following intranasal inoculation. Nature Communications, 2022, doi:10.1038/s41467-022-35225-1.
- 上一篇
為什么冬季新冠猖獗?科學家揭露首個生物學機制!
隨著各地逐漸入冬成功,身邊人打噴嚏、流鼻涕的頻率增加了,就好像感冒和流感與冬季存在著某種密不可分的聯系一般。細想一下,好像的確在天氣寒冷的時間段更容易患上感冒、流感,甚至新冠病毒在冬季也會愈發猖獗,但迄今為止仍然沒有發現明確的機制,這是為什么呢? 近日在《過敏與臨床免疫學雜志》上刊登的一項研究成果便解答了這一疑惑。研究發現將鼻腔內的溫度降低5℃會顯著降低鼻內
- 下一篇
吃西紅柿能改善腸道微生物組,至少豬可以
根據研究人員的說法,從豬身上的研究中獲得的有利結果值得在人類受試者中進行進一步的研究。研究人員稱,連續兩周食用大量西紅柿會增加仔豬腸道微生物的多樣性,并使腸道細菌朝著更有利的方向變化。基于短期干預的這些發現,研究團隊計劃在人類身上進行類似的研究,以探索食用西紅柿和人類腸道微生物群變化之間潛在的健康相關聯系。俄亥俄州立大學園