Nat Aging:增加核纖層蛋白C的水平有望延緩心臟衰老
心血管疾病是全世界死亡的主要原因,部分上是由與年齡有關的心臟結構功能障礙導致的。在一項新的研究中,美國加州大學圣地亞哥分校的Adam Engler教授及其研究團隊于2022年12月22日在Nature Aging期刊上發表了一篇標題為“Age-dependent Lamin changes induce cardiac dysfunction via dysregulation of cardiac transcriptional programs”的論文,有助于推進人們對心臟如何衰老的理解,并揭示了減緩心臟衰老的可能途徑。

論文第一作者、Engler實驗室博士后學者Natalie Kirkland博士利用果蠅開展實驗,發現作為一種負責維持心臟細胞的細胞核結構完整性的蛋白,核纖層蛋白C(Lamin C, LamC)隨著果蠅的衰老而下降。這項新的研究發現核纖層蛋白C的下降是果蠅心臟中年齡引起的結構重塑的原因,因此它可能是減緩甚至協助逆轉人類心臟衰老的一個潛在靶標。
Kirkland說,“我們的研究表明,年齡依賴性的細胞核重塑在心臟功能中起著關鍵作用。細胞核形態可能是細胞和組織健康的標志物,可能成為開發潛在療法的靶標。”
這些作者在這項研究中使用了黑腹果蠅(Drosophila Melanogaster)作為研究對象,有多個原因:(1)果蠅的壽命在6到8周之間,這使得它們進行年齡相關的研究很實用;(2)果蠅和人類有82%的心臟蛋白質組相同;(3)果蠅遺傳學簡單,很容易模擬。
這些特性使得果蠅成為一種相對快速和簡單的模型,以確定人類研究感興趣的心臟保存途徑。Kirkland和論文共同作者Scott Skalak在果蠅的心臟上使用了一種顯微切割技術。然后,它們的心臟被保存起來,用免疫熒光和共聚焦顯微鏡進行檢查。Kirkland說,“這就是我第一次觀察到老齡果蠅心臟細胞的細胞核正在縮小并變得更圓。”
這些作者隨后通過分割和用原子力顯微鏡測量細胞核的硬度來定量確定這一變化。這時,他們發現心肌細胞的細胞核在自然衰老過程中會變硬;在進行基因分析后,他們發現,隨著果蠅年齡的增長,細胞核中的核纖層蛋白表達量會減少。

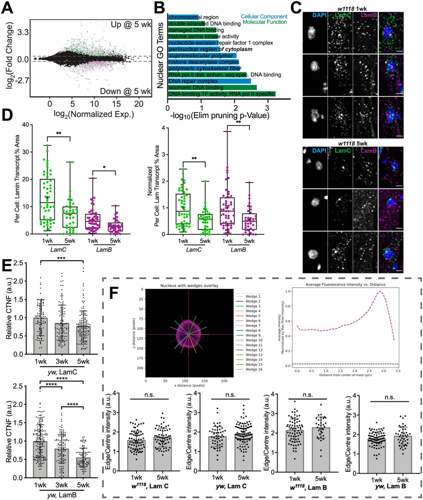
自然衰老下調LamC和LamB,但不影響其定位。圖片來自Nature Aging, 2022, doi:10.1038/s43587-022-00323-8。
此外,這些作者能夠驗證這些結果也適用于小鼠和靈長類動物。這表明,核纖層蛋白的作用也可能適用于人類心臟衰老,這可能具有巨大的治療價值,因為靶向核纖層蛋白刺激途徑可能潛在地有助于避免這種與心臟衰老有關的機械變化。
這些作者寫道,“我們發現了心臟轉錄因子在調節成體心臟收縮力方面的作用,并表明維持核纖層蛋白C和心臟轉錄因子的表達能防止年齡依賴性的心臟衰退。我們的發現在老年非人類靈長類動物和小鼠中是一致的,表明年齡依賴的細胞核重塑是導致心臟功能障礙的一個主要機制。”
未來的研究將探索為什么核纖層蛋白會隨著年齡的增長而丟失,以及維持某些心臟基因的表達如何能改善心臟功能和壽命。( Bioon.com)
參考資料:
Natalie J. Kirkland et al. Age-dependent Lamin changes induce cardiac dysfunction via dysregulation of cardiac transcriptional programs. Nature Aging, 2022, doi:10.1038/s43587-022-00323-8.