Science子刊:揭開乳腺癌的腦轉移通路,并提出潛在治療策略
癌癥最令人困惑和最具毀滅性的特點之一是其潛在的致命“旅行癖”,即癌細胞從原發腫瘤擴散到新的、遙遠的器官組織。這個過程被稱為“轉移”,從原發腫瘤中出發后,這些窮兇極惡的癌細胞搭乘血液或淋巴系統的便車,像蒲公英一般灑向身體的各個角落。
值得注意的是,不少研究發現,不同類型的癌細胞具有不同組織器官的轉移偏好。例如,腦轉移在乳腺癌晚期患者中發病率增加,這是一種十分嚴重的并發癥,腦轉移患者往往身體素質和生活質量迅速下滑,治療預后極其不佳。因此,臨床上迫切需要開發有效的療法來預防和治療腦轉移。
近日,瑞士弗里堡大學的研究人員在 Science Translational Medicine 期刊發表了題為:Connexins orchestrate progression of breast cancer metastasis to the brain by promoting FAK activation 的研究論文。
該研究表明,連接蛋白(Cx)和局部粘著斑激酶(FAK)在癌細胞的腦轉移中起主要作用,FAK激活促進了癌細胞粘附、腫瘤-星形膠質細胞的相互作用和腦實質內的腫瘤存活。更重要的是,在乳腺癌腦轉移模型中使用FAK抑制劑可以抑制腦轉移的進展,表明靶向Cx-FAK信號通路可能有助于預防和治療乳腺癌相關的腦轉移疾病。

在過去的30年里,科學家們在乳腺癌的治療上取得了巨大的進步,各種聯合治療和免疫療法的進展使得乳腺癌幸存者數量增加了好幾倍,很大一部分患者在治療后的預期壽命正常。
然而,根據Breastcancer.org網站的數據,約30%被診斷為早期乳腺癌的女性最終發展為轉移性疾病,而在這些轉移性乳腺癌患者中,約10%-15%的四期患者有腦轉移。其中,患有Her2陽性或三陰性乳腺癌等侵襲性更強的乳腺癌亞型患者發生腦轉移的風險更高。
器官定植是癌細胞轉移的主要限速步驟,因此,靶向器官定植,而不是腫瘤細胞擴散和歸巢到遠處器官,是一種極具吸引力的治療方法。事實上,許多癌癥患者在原發性腫瘤診斷之前癌細胞就已經發生擴散了。
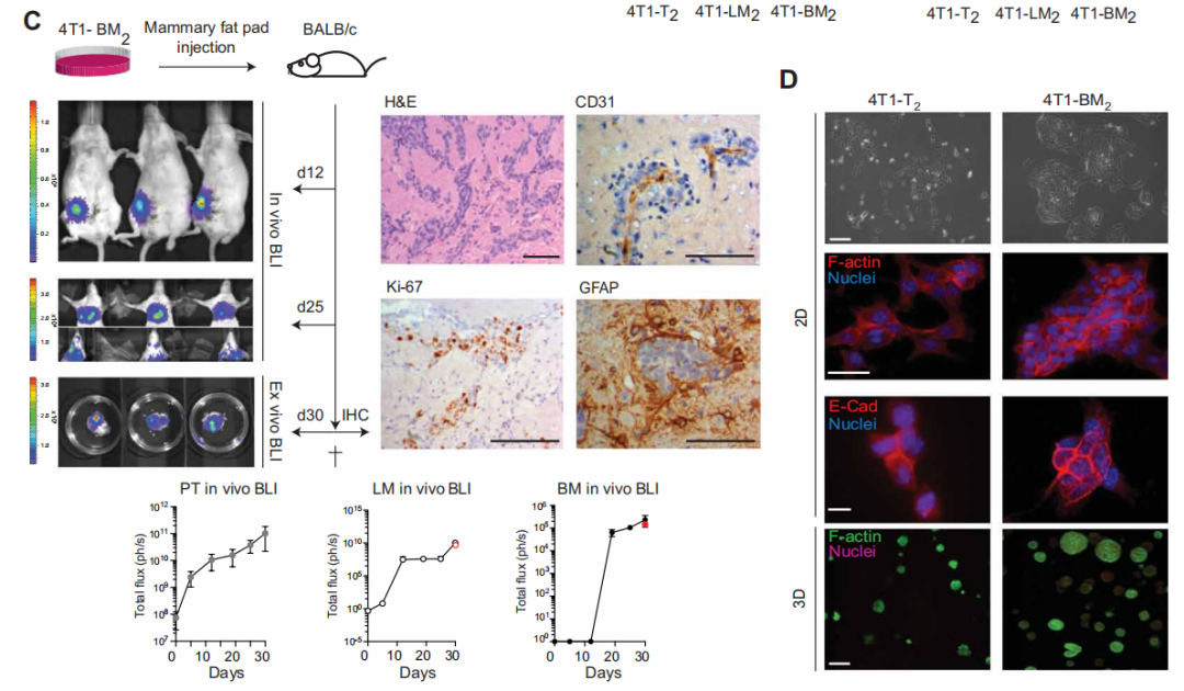
在這項最新研究中,研究團隊報道了一種、獨特的、自發的強大的自發性乳腺癌腦轉移臨床前模型——4T1-BM2,該模型有助于揭示引導腦轉移擴散和定位點的分子機制。研究人員在由此衍生的小鼠D2A1-BM2模型和人MDA231-BrM2模型中進行了實驗驗證。

基于4T1-BM2構建乳腺癌自發性腦轉移小鼠模型
研究團隊首先通過基因表達分析和功能研究,以及加上臨床轉錄組學和組織病理學調查,確定連接蛋白(Cx)和局部粘著斑激酶(FAK)是組織乳腺癌在大腦定植的關鍵樞紐。
其中,Cx31促進同型腫瘤細胞粘附、異型腫瘤-星形膠質細胞相互作用和FAK磷酸化,FAK信號促進NF-κB激活,誘導Lamc2表達和層粘連蛋白5沉積,α6整合素介導的粘附,并在腦實質內持續生存和生長。與之相對應,在人MDA231-BrM2模型中,該過程涉及人類同源分子CX43、LAMA4和α3整合素。

Cx31誘導FAK依賴的NF-κB激活,促使4T1-BM2和MDA231- BrM2細胞在大腦中存活
更關鍵的是,當研究人員使用FAK抑制劑對乳腺癌小鼠模型進行全身性治療時,癌細胞腦轉移得到了明顯緩解。事實上,這種藥物已經在人體臨床試驗中進行了測試,它抑制了轉移性乳腺癌細胞在大腦中的生長。

FAK信號通路是腦轉移進展所必需的
總而言之,這項研究表明,連接蛋白(Cx)介導的FAK-NFκB信號通路是一種促進癌細胞在大腦中定植的關鍵分子機制。考慮到癌癥患者腦轉移性疾病的治療選擇十分有限,FAK抑制劑可能是目前最有希望的、治療癌細胞腦轉移患者的治療候選藥物。
論文鏈接:
https://www.science.org/doi/10.1126/scitranslmed.aax8933
- 上一篇
「腫瘤·對話」 | 袁芃教授:《中國乳腺癌抗體藥物偶聯物安全性管理專家共識》對中國乳腺癌診療給出重要性建議!
前言乳腺癌是女性最常見的惡性腫瘤之一,嚴重威脅著女性的生命健康。作為實體瘤中首個具有適應證的抗體藥物偶聯物(ADC),目前已成為發展最快的抗腫瘤藥物之一。在乳腺癌治療領域,ADC在適應證、靶點和藥物設計方面不斷發展。 本次特邀中國醫學科學院北京協和醫院袁芃教授圍繞《中國乳腺癌抗體藥物偶聯物安全性管理專家共識》分享ADC類藥物在乳腺癌診療領域的研究進展!
- 下一篇
保乳術后,保了“美麗”但留了“隱患” ?為您解惑!
乳腺癌已成為全球第一高發癌癥,根據 Globocan 2020 年數據顯示[1],年齡標準化發病率達到 47.8/10 萬。而在過去幾十年中,我國的乳腺癌發生率呈現迅速增加的趨勢,預計在今后的15年中仍將呈上升趨勢[2]。 手術是多數乳腺癌患者治療中最重要的一步。隨著人們對治愈后生存質量的重視,越來越多的人考慮的是保證生命健康的同時還能留住美麗,所以保乳