MMR:胡毅教授團隊闡明食管癌惡性進展新分子機制
近日,解放軍總醫院第五醫學中心腫瘤醫學部主任胡毅教授團隊與空軍軍醫大學第二附屬醫院閆小龍教授團隊合作在國際學術期刊Military Medical Research雜志發表了題為“Melatonin inhibits ESCC tumor growth by mitigating the HDAC7/β-catenin/c-Myc positive feedback loop and suppressing the USP10-maintained HDAC7 protein stability”的研究論文。

胡毅教授和空軍軍醫大學閆小龍教授為本文共同通訊作者,腫瘤醫學部馬志強主治醫師及空軍軍醫大學馮英同博士和郭凱博士為本文的共同第一作者。
Military Medical Research雜志(影響因子:34.915)為中國科技期刊卓越行動計劃入選期刊和中國最具國際影響力學術期刊,該研究成果發表切實響應了把論文寫在祖國大地上的號召,展示我國科研工作者的最新研究成果。
褪黑激素是一種主要由松果體分泌的激素,已被證明具有廣泛的生物活性,包括晝夜節律調節、抗氧化、抗炎和免疫調節。 至于癌癥,越來越多的證據表明,褪黑激素通過多種相互關聯的機制在起始、進展和轉移階段表現出腫瘤抑制特征。 食管鱗狀細胞癌 (ESCC) 在全球癌癥相關死亡原因中排名第 6。 與許多其他實體瘤一樣,ESCC 的發展和進展被認為是由失調的癌基因積累引起的多步驟過程 。 盡管褪黑激素已成為一種有吸引力的抗癌劑,可對抗各種惡性腫瘤,但其在 ESCC 中的作用和潛在的分子機制仍然難以捉摸。
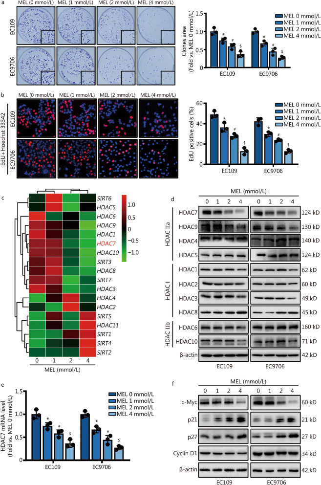
為了探索褪黑激素處理對 ESCC 細胞生長的作用,我們進行了集落形成和 EdU 摻入試驗以分析 EC109 和 EC9706 細胞的增殖活性。褪黑激素(0 mmol/L、1 mmol/L、2 mmol/L 或 4 mmol/L)處理 48 小時顯著抑制 ESCC EC109 和 EC9706 細胞生長,呈劑量依賴性(P < 0.05,圖 1a、b ),表明褪黑激素是一種潛在的抗 ESCC 腫瘤抑制劑。為了進一步研究褪黑激素對 ESCC 發揮抗增殖作用的潛在分子機制,基于 RNA-seq 的轉錄組分析用于評估對照和褪黑激素治療(1 mmol/L、2 mmol/L 或 4 mmol/L) EC109 細胞組。在分析了顯著的基因變化后,我們專注于 HDAC 家族并在熱圖中列出了所有 18 個基因(圖 1c)。異常的 HDACs 表達有助于癌癥的發展和進展。有趣的是,我們發現 HDAC7 是 RNA-seq 數據中排名最高的差異表達基因之一(圖 1c)。

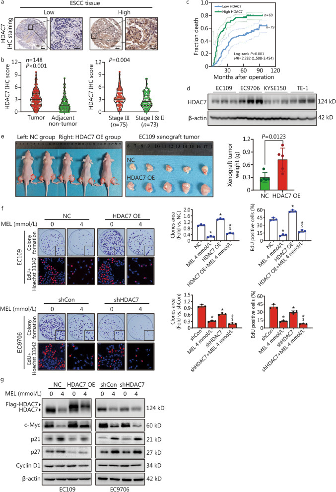
HDAC7 表達在 ESCC 中的預后作用尚未見報道。為了確認ESCC中的HDAC7表達,通過IHC分析在含有148對腫瘤-正常組織的ESCC組織微陣列中檢測HDAC7蛋白水平(圖2a)。我們發現HDAC7水平與pTNM分期呈正相關,而不是與分化、腫瘤侵襲和淋巴轉移呈正相關(表?(表1).1)。此外,ESCC中的HDAC7水平顯著高于正常組織(P < 0.001,圖2b),高pTNM分期(III)的ESCC組織HDAC7表達高于pTNM低分期(I和II)的組織。 (P = 0.004,圖 2b)。此外,Kaplan-Meier 分析結果顯示,具有高 HDAC7 水平的 ESCC 患者與較差的總體生存率相關(對數秩 P < 0.001,圖 2c)。此外,單變量和多變量 Cox 生存分析均表明,HDAC7 是 ESCC 患者的獨立預后因素(HR = 2.200,95% CI 1.471–3.290,P < 0.001;HR = 1.999,95% CI 1.321–3.027,P = 0.001,表?2)。

Univariate and multivariate analyses of prognostic factors for ESCC patients’ survival
| Variables | Univariate analysis | Multivariate analysis | ||||
|---|---|---|---|---|---|---|
| HR | 95% CI | P-value | HR | 95% CI | P-value | |
| Age (≥ 60 years/ < 60 years) | 1.264 | 0.816–1.959 | 0.294 | |||
| Gender (Male/female) | 1.068 | 0.641–1.781 | 0.800 | |||
| Differentiation (Poor/well and moderate) | 1.061 | 0.580–1.943 | 0.847 | |||
| Lymphatic metastasis (N1 – N3/N0) | 1.855 | 1.265–2.808 | 0.002 | 1.386 | 0.902–2.132 | 0.137 |
| pTNM stage (III/I – II) | 1.812 | 1.213–2.707 | 0.004 | 1.541 | 1.126–2.110 | 0.007 |
| HDAC7 expression (High/low) | 2.200 | 1.471–3.290 | < 0.001 | 1.999 | 1.321–3.027 | 0.001 |
| USP10 expression (High/low) | 2.799 | 1.843–4.250 | < 0.001 | 1.725 | 1.032–2.885 | 0.038 |
| c-Myc expression (High/low) | 1.255 | 1.147–1.373 | < 0.001 | 2.233 | 1.376–3.625 |
0.001 |
為了檢測 HDAC7 是否介導褪黑激素對 ESCC 細胞的抗增殖作用,我們在體外進行了集落形成和 EdU 摻入試驗。 與單一褪黑激素治療組相比,褪黑激素誘導的細胞生長和集落形成抑制通過褪黑激素處理的EC109細胞中的HDAC7過表達部分挽救,但在褪黑激素處理的EC9706細胞中通過HDAC7敲低顯著敏感(圖2f, P < 0.05)。 此外,Western印跡分析顯示褪黑激素誘導的c-Myc下調和p21和p27水平的上調也被HDAC7過表達逆轉,而在褪黑激素處理的ESCC細胞中通過HDAC7敲低增強(圖2g)。 總的來說,這些結果表明,HDAC7 抑制介導了褪黑激素對 ESCC 細胞的抗增殖作用。
根據2022年國家癌癥中心最新數據,在我國,食管癌年新發病25.3萬例,年死亡人數達到19.4萬,因此食管癌進展期的治療是目前臨床一大難題,胡毅教授團隊長期致力于肺癌、食管癌等多種實體腫瘤的臨床和基礎研究工作,相關研究成果在Nature Cancer、NPJ Precision Oncology等腫瘤學頂尖雜志均有發表。對進一步闡明驅動食管癌惡性進展的機制并尋找有效的治療靶點具有重要意義。

此次胡毅教授團隊與空軍軍醫大學合作研究,首次報道了去泛素化酶10(ubiquitinspecific peptidase 10, USP10)和組蛋白去乙酰化酶7(histone deacetylase 7, HDAC7)的表達在食管癌組織中具有高度相關性,且其高表達與食管癌患者不良預后密切相關,提示上述分子為潛在的促癌分子并可能與食管癌演進相關。團隊研究人員進一步通過分子生物學實驗闡明USP10可穩定HDAC7蛋白進而激活經典β-catenin/c-Myc通路驅動食管癌細胞惡性進展的全新分子通路機制,同時還發現人體內源性激素褪黑素(Melatonin)可作為潛在的USP10和HDAC7抑制劑阻遏腫瘤細胞增殖。
胡毅教授團隊目前正在開展多項組蛋白去乙?;福℉DAC)抑制劑類藥物抗腫瘤的相關臨床研究,該次基礎研究成果將為開發靶向USP10-HDAC7信號通路的抗腫瘤藥物和治療方案提供理論基礎和新策略。
原始出處:
Ma ZQ, Feng YT, Guo K, Liu D, Shao CJ, Pan MH, Zhang YM, Zhang YX, Lu D, Huang D, Zhang F, Wang JL, Yang B, Han J, Yan XL, Hu Y. Melatonin inhibits ESCC tumor growth by mitigating the HDAC7/β-catenin/c-Myc positive feedback loop and suppressing the USP10-maintained HDAC7 protein stability.Mil Med Res . 2022 Sep 27;9(1):54. doi: 10.1186/s40779-022-00412-0
- 上一篇
一定要小心食管的"黑色玫瑰花征"【YXZX093】
食管癌在鋇餐造影下的一種表現之一,顯示食管局部不規則狹窄(黃箭頭:玫瑰花花干),近端食管擴張(萎陷的玫瑰花朵),兩個不規則線狀潰瘍(紅箭頭:玫瑰花葉/刺),形似黑色玫瑰花,小編原創命名為:“黑色玫瑰花征”,幫助記憶,加深映像 &食管癌表現多樣。 早期食管癌在鋇餐中可能表現為斑塊樣或息肉樣病變,也可以呈食管壁的局灶性不規整。 進展期食管
- 下一篇
食管癌質子治療最新回顧性研究,用實際數據給出推薦食管癌選擇質子治療的答案!
2021年8月,日本筑波大學附屬醫院發表在《Journal of Personalized Medicine》的一篇述評回顧,從日本質子、碳離子等粒子治療的基礎和臨床應用綜合探討日本粒子治療在多學科治療中的作用,其中,對質子治療食管癌的效果進行了詳細回顧。為什么推薦食管癌患者選擇質子治療? 文章中指出,目前局限性食管癌治療的金標準仍然是手術,但是一些患者確診