高血壓藥物治療方案的10項評估內容,你都了解嗎?
藥物治療是
1.評估降壓藥療效
降壓藥療效的評估,主要看患者血壓是否達標。對于尚未開始藥物治療的高血壓患者,在改善生活方式的基礎上,血壓≥140/90mm Hg或高于目標血壓的患者應啟動藥物治療。
表1 不同高血壓人群的血壓控制目標
原則上,在患者能耐受的情況下,逐步降壓達標;如能耐受,患者的血壓水平還可以進一步降低;
2.評估降壓藥品種的合理性
在選擇降壓藥類別時,常用的鈣通道阻滯劑(CCB)、
表2 不同合并癥患者的降壓藥物選擇
根據患者的血壓水平和心血管風險分層選擇初始單藥或聯合治療。血壓≥160/100 mm Hg或高于目標血壓20/10 mmHg的高危患者,或單藥治療未達標的高血壓患者應進行聯合降壓治療,包括自由聯合或使用單片復方制劑;血壓≥140/90 mmHg的患者,也可起始小劑量聯合治療。
3.評估既往降壓藥使用情況及切換
對于住院患者,需評估住院前以及住院期間降壓藥是否切換,并及時記錄入住院高血壓患者藥物治療管理路徑記錄表單。
4.評估降壓藥用法用量合理性
需熟悉藥物的常用劑量、最大劑量及用藥頻次。降壓藥的使用劑量遵循的原則為:大多數患者采用常規劑量;老年人及高齡老年人初始治療時通常采用較小的有效治療劑量,根據治療效果,可考慮逐漸增加至常用劑量或最大劑量。
表3 降壓藥的每日初始劑量、常用劑量和最大劑量

表4 單片復方制劑降壓藥的每日常用量、最大用量和服藥頻次
5.評估有無用藥禁忌
需評估患者服用的降壓藥是否存在禁忌證,從而規避不良反應發生,當存在治療矛盾時,需權衡利弊選用藥物。
表5 降壓藥的禁忌證
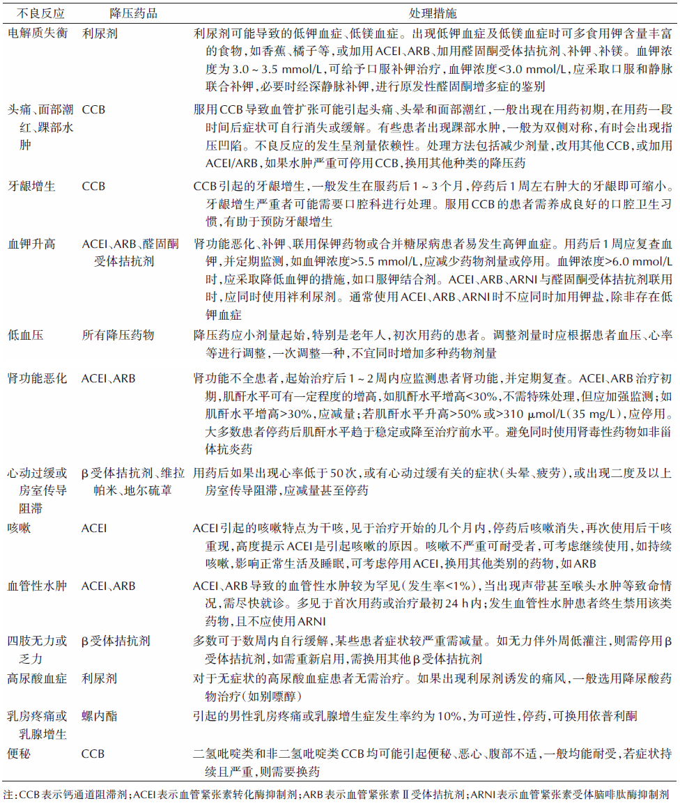
6.評估有無藥物不良反應
識別和處置不良反應,必要時更換藥品種類或減量使用。
表6 常見不良反應可能涉及的降壓藥品及處理措施
7.評估有無藥物相互作用
多重用藥的高血壓患者,需要評估有無藥物相互作用。
表7 有臨床意義的降壓藥與其他藥物、食物的相互作用、潛在機制及用藥調整建議
(詳見鏈接:https://guide.medlive.cn/guideline/25058)
8.評估有無升高血壓的藥物
許多藥物本身會引起血壓升高,涉及的藥物種類主要包括激素類藥物、影響交感神經興奮的藥物、非甾體抗炎藥、中草藥及其他類藥物。原則上,一旦確定高血壓與用藥有關,應該盡量停用這類藥物,換用其他藥物或及時啟動降壓藥治療。
表8 導致血壓升高的常見藥物、作用機制和治療措施
(詳見鏈接:https://guide.medlive.cn/guideline/25058)
9.評估用藥經濟性
結合降壓藥價格、患者經濟狀況、當地降壓藥醫保政策及是否為國家基本藥物等多方面因素,考察患者是否有能力支付降壓藥費用,以評估患者用藥的經濟性。
10.評估用藥依從性
很多高血壓患者需要終身服用降壓藥,而且降壓藥給患者帶來的不適可能比高血壓本身更嚴重,因此,高血壓患者用藥依從性差的情況很普遍。可借助常用的用藥依從性問卷調查表評估患者的依從性,對于依從性差的患者應從多方面指導,改善患者依從性。
文獻索引:高血壓患者藥物治療管理路徑編寫委員會. 高血壓患者藥物治療管理路徑專家共識. 臨床藥物治療雜志, 2022; 20(1): 1-24.
- 上一篇
當新冠病毒遇上高血壓,這五個問題你需要知道!
新冠大流行早期的數據顯示,高血壓或與新冠感染風險和預后不良相關。然而,這些假設受到了挑戰。高血壓在感染風險和新冠預后不良中的獨立作用被弱化,但目前仍在爭論中。高血壓與新冠感染有什么關系?新冠感染后患者還能正常服用降壓藥物嗎?本篇根據國內外現有數據進行了匯總。1.高血壓會增加新冠易感性或病情嗎?來自我國的第一個病例系列報告顯示,高血壓是受新冠疫情影響最常見的疾
- 下一篇
2022年血脂異常領域十大進展|年終盤點
近年來,降脂治療領域迅速發展。今年在血脂異常領域有哪些進展?近日,EUR HEART J匯總了今年在血脂異常領域取得的十大研究進展。本篇對此進行了整理,以饗讀者。 2022年血脂異常管理和治療進展 飲食對降脂治療的影響 1.心血管疾病二級預防,地中海飲食優于低脂飲食 CORDIOPREV試驗是一項長期、大規模的單中心臨床試驗,旨在比較兩種健康飲食干預(低