Nature:張寧、朱繼業等團隊從單細胞精度定義肝癌五種免疫微環境亞型

該研究首次在單細胞精度定義了肝癌的五種免疫微環境亞型(TIMELASER),探究了其細胞組成、空間分布、基因組特征和趨化因子受體-配體網絡,首次全面揭示腫瘤相關中性粒細胞(TAN)的異質性,發現并驗證CCL4+、PD-L1+ TAN兩個關鍵亞群的促腫瘤機制,最終通過構建小鼠肝癌模型,從In vitro,Ex vivo,In vivo三個層面,逐步深入地證明靶向腫瘤相關中性粒細胞有望形成新的肝癌免疫治療方案,這些成果為肝癌的基礎研究和臨床診療提供了關鍵信息。

圖1 本研究的實驗設計
劃分肝癌“免疫微環境”的五種亞型
每名患者的癌癥細胞所處的免疫微環境都存在差異,要想實現精準的免疫調節治療,就要弄清楚癌癥的免疫微環境可以分成幾種類型。因此,腫瘤的免疫微環境研究是個很重要的研究方向,不過在單細胞層面上,此前還沒有人進行該精度的測序研究、染色研究等。
北大團隊根據免疫細胞的狀態,首次在單細胞層面的精度上,總結提出五種免疫微環境,分別是:免疫激活型、髓系富集免疫抑制型、基質富集免疫抑制型、免疫排斥型和免疫駐留型。其中,第二種和第三種微環境同為免疫抑制型,但發揮作用的免疫細胞分別為髓系細胞和基質細胞。該環境會抑制、阻止免疫細胞正常工作,使得免疫細胞無法吞噬殺死癌細胞,讓癌細胞在我們體內“為所欲為”。
所以,針對免疫抑制型環境,我們需要進一步探究,是什么讓我們的免疫細胞“罷工”了呢?團隊針對第二種髓系富集免疫抑制型微環境進行深入探究,發現原來是具有一定免疫功能的中性粒細胞發生了“叛變”。

圖2 腫瘤免疫微環境的5種亞型(TIMELASER)示意圖
百萬細胞數據揭示中性粒細胞的“叛變”
什么是中性粒細胞?中性粒細胞是人體最豐富的粒細胞類型,占人體所有白細胞的40%至70%,具備強大的吞噬能力,是宿主抵抗入侵病原體的第一道防線,是實打實的好細胞、戰斗士。按理說,它應該幫著免疫細胞一起吞噬殺滅入侵的癌細胞,就像此前的觀點一直認為的那樣。
但是,本次實驗分析了3萬多個中性粒細胞,發現有些中性粒細胞在癌細胞周圍不僅不好好進攻,反而“策反”免疫細胞加入“罷工”行列,眼睜睜地看著癌細胞生長。找到這個原因,就提供了一個新的改善免疫微環境的方向,也就是今后肝癌治療的新方向。
那么,為什么此前都未發現中性粒細胞在免疫微環境中發生了“叛變”呢?首先,這是因為中性粒細胞在微環境中的含量較少,如果不進行單細胞精度的觀察,極容易忽略。第二,還因為中性粒細胞是一類非常脆弱的細胞,通常認為其在體內進入外周血(即骨髓以外的血液)后存活不超過一周,體外存活不超過24小時。所以,提取和保存難度很大。
本次實驗對中性粒細胞的成功分析,其一得益于“無抗體富集”策略,即全盤研究細胞的策略。對研究團隊來說,這是一個“大膽的決定”。因為想要做無偏差的研究就要把所有的細胞都仔細分析。團隊拿到了100多萬個細胞,其中的數據處理比普通的幾萬個細胞的難度要上很大的層級,為了實現最優的分析結果,數據分析方案經過了多次優化和推倒重來。
研究中遇到最大的困難就是細胞分群。當團隊拿到100多萬個數據后,要判斷出每一個細胞的類屬。判斷的依據在于細胞的基因,而每一個細胞里邊平均約有2000多個基因。同時細胞分群要跟已發表數據緊密結合,既要閱讀大量文獻,確定已經報道的細胞類群,又要對多個全新的細胞亞群進行首次定義。因此,一定要非常嚴謹和細致。經過一年多的前期數據分析,團隊才把這100多萬個細胞的類別定出來。

圖3 中性粒細胞亞群的組織分布、發育軌跡和癌種富集
最終,團隊得到了涵蓋了13個大類的89個小亞群,文章中首次發現了之前未報道的11種中性粒細胞。這次分出的89個亞群,也為今后癌癥的精準治療提供了分子遺傳學的基礎,不僅是對肝癌,對所有的癌癥來說,都很有意義。
走在世界前列:“細胞等不了,熬夜是常態”
“我們這個工作能夠走在世界前列,除了在實驗方法的進步以外,還因為我們實驗和臨床有非常好的配合。”張寧教授回憶團隊進行科研攻關時的密切配合感慨道,“因為我們的細胞要根據病人做手術的需要來,所以我們和臨床配合得非常緊密。晚上八九點鐘了,薛老師他們就在手術房外等著,臨床組的樣本一下來,實驗組馬上就去分細胞,一直分到夜里十一二點鐘那都是常有的,熬夜也是常態。因為這個細胞是等不了的,只要三個小時之后,細胞就見不著了。要做100多個人,100多萬個細胞,這樣的一個龐大的數據樣本,那是要有奉獻精神的。這就是我們北大的優勢,北大各個學科都很強、都很齊,同時我們的老師們有奉獻精神,這是我印象很深的。”
本次實驗由來自北京大學第一醫院的張寧教授課題組、北京大學BIOPIC(生物醫學前沿創新中心)的張澤民教授課題組和北京大學人民醫院的朱繼業教授課題組聯合完成。張寧教授課題組牽頭提出思路想法并進行實驗設計與操作,朱繼業教授課題組提供臨床樣本,張澤民教授課題組提供生物信息分析技術。這樣三個課題組,體現了現代科學研究的特點:一個大的科學問題需要多個團隊合作完成,而北大則恰好提供了優勢合作的平臺。
為今后肝癌乃至癌癥治療提供關鍵入口
本次研究的另一大創新處在于,課題組在數據分析與動物驗證方面結合得非常好。張寧介紹文章受到了學術界很多關注:“我們把醫療出來的病例進行數據分析之后,還通過動物實驗進行驗證,數據分析的結果和動物實驗的匹配達成了非常好的契合。”這更加強有力地說明了研究的準確性和科學性。

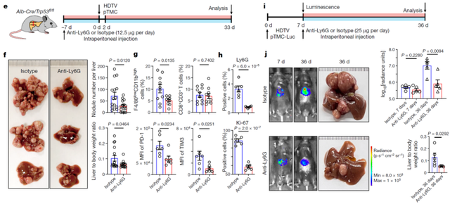
圖4 Anti-Ly6G抗體去除中性粒細胞可以有效緩解小鼠肝癌生長
根據實驗得出的確鑿數據,團隊提出,中性粒細胞可以是肝癌甚至是癌癥治療中的一個重要靶點。這就為了今后肝癌乃至癌癥治療提供了一個非常重要且關鍵的入口,在此基礎上進行研究和突破,關于肝癌會有更好的治療方法和診斷方法。
附:薛瑞棟(北京大學第一醫院)、張啟明(北京大學BIOPIC)、曹奇(北京大學第一醫院)、孔瑞瑞(北京大學第一醫院)和向驍(北京大學人民醫院)是該論文的并列第一作者。張寧(北京大學第一醫院腫瘤轉化中心)、張澤民(北京大學BIOPIC)和朱繼業(北京大學人民醫院)為共同通訊作者。該研究得到國家自然基金、“十三五”國家科技重大專項、國家重點研發計劃、基礎科學中心等多項國家科學基金的支持和資助。
來源 北京大學
- 上一篇
European?Radiology:哪種影像學手段是預測肝移植后肝癌復發的最佳影像學方式?
現階段,肝移植(LT)是治療肝細胞癌(HCC)的重要選擇之一,既能切除癌癥、又能治愈潛在的肝病。對于因HCC負擔超過選擇標準或肝臟供體短缺而等待LT的患者來說,肝臟導向的局部治療(LRT)被廣泛接受用于降低分級以及LT的過渡。在接受LRT的肝臟受體中,復發HCC被認為是終末期表現,中位生存期約為1年。盡管HCC復發仍然是移植后生存的一個挑戰,但在移植后期間通
- 下一篇
Nature:張寧/張澤民/朱繼業合作揭示肝癌免疫微環境亞型和中性粒細胞異質性
北京時間2022年11月10日凌晨0時,北京大學第一醫院腫瘤轉化研究中心張寧團隊與北京大學生物醫學前沿創新中心(BIOPIC)張澤民團隊、北京大學人民醫院肝膽外科朱繼業團隊緊密合作,在Nature發表了題為“Liver tumor immune microenvironment subtypes and neutrophil heterogene